|| 欢迎访问四川增财制造技术协会官方网站! 今天是:
返回首页
|
加入收藏
|
繁体中文
|
联系我们
网站首页
关于协会
协会简介
组织机构
协会章程
入会申请表
联系我们
新闻中心
政策法规
国际动态
国内动态
电子刊物
协会动态
协会动态
会员动态
行业招聘
科普教育
共享平台
平台介绍
打印需求
设备信息
党建园地
组织建设
活动动态
学习路上
专家风采
通知公告
您的当前位置:
首页
- 新闻动态 -
协会动态
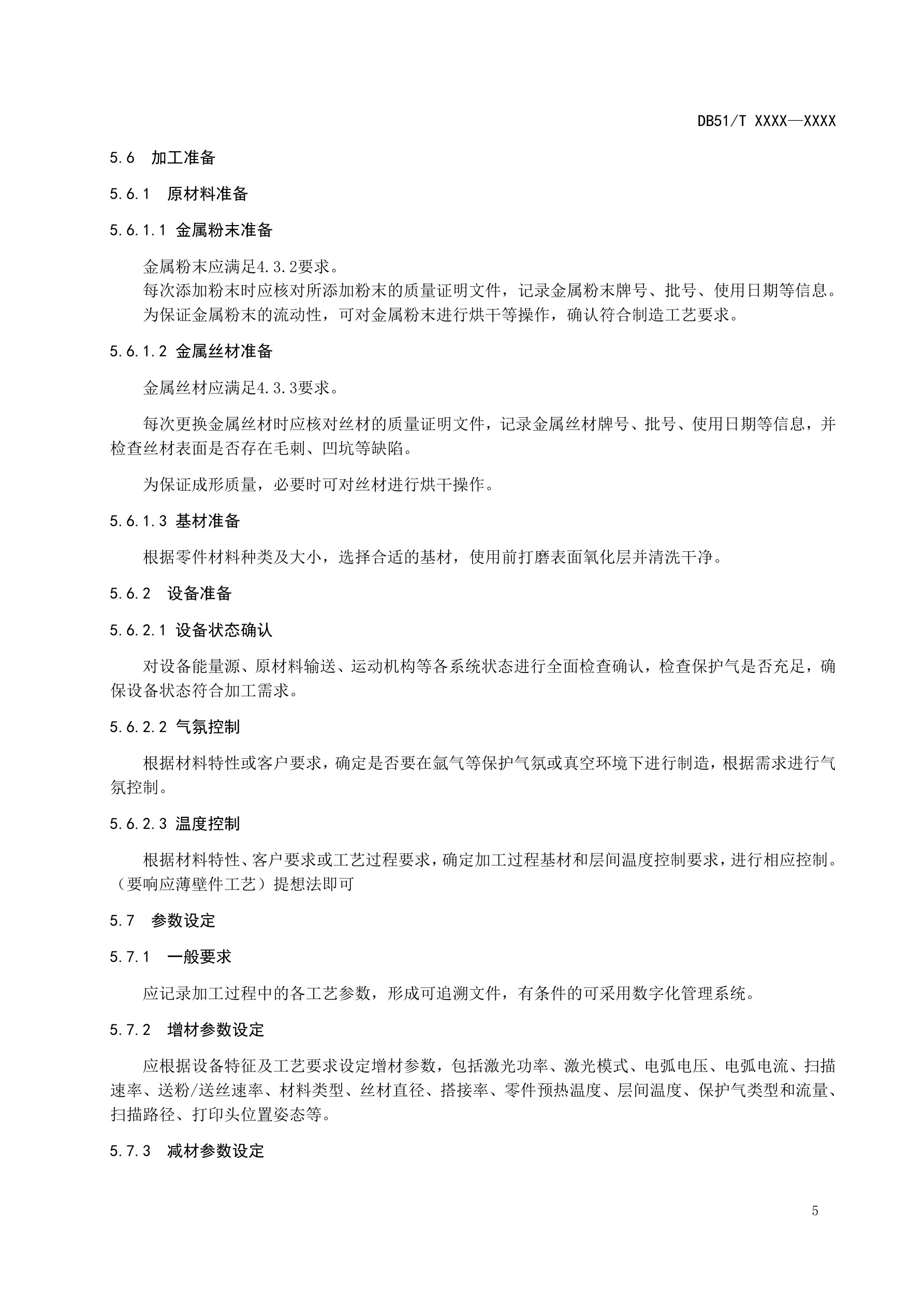
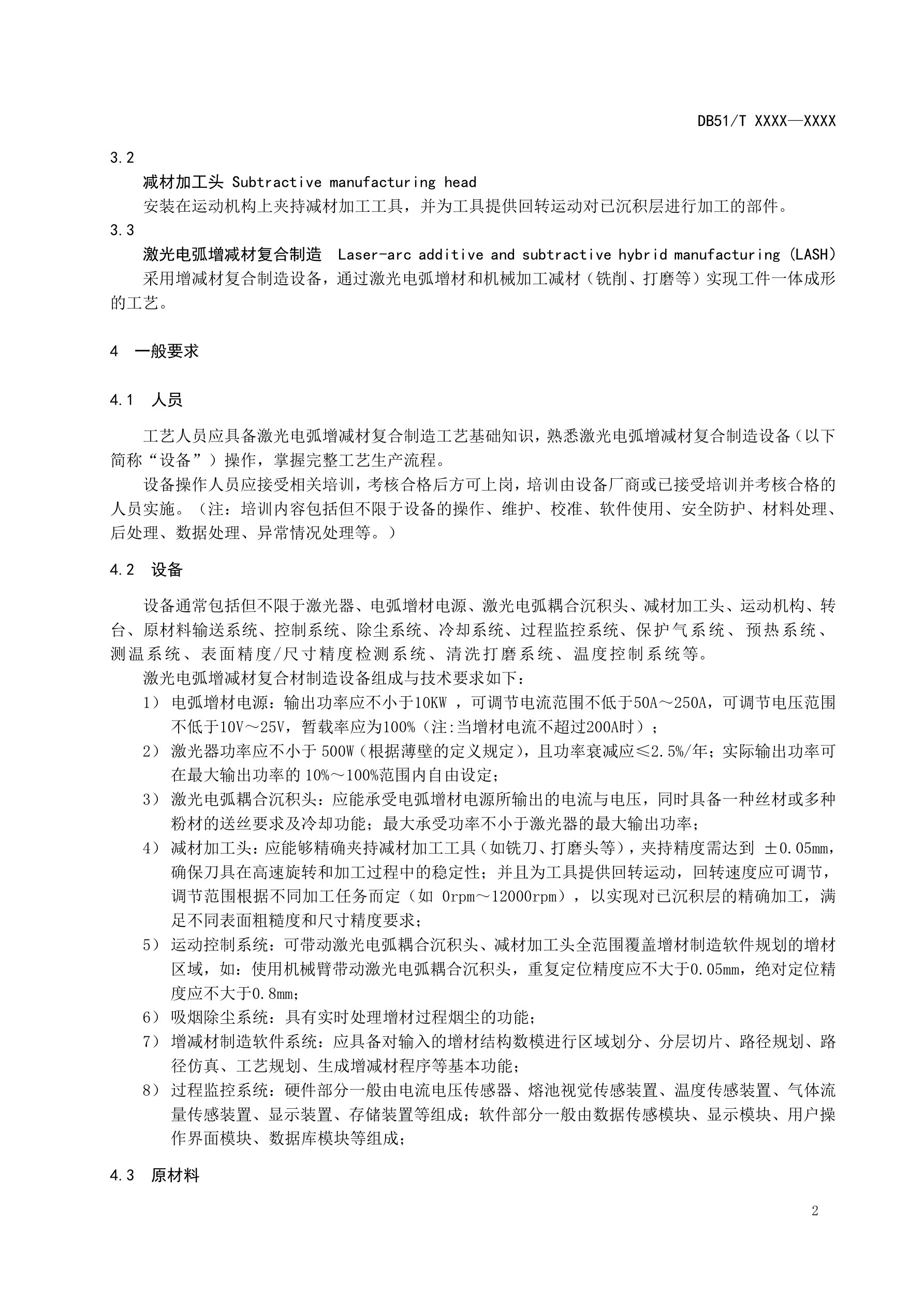
协会动态 | 关于邀请参与《薄壁金属构件激光电弧增减材复合制造工艺规范》地方标准意见征集的函
发布时间:2025.06.13 新闻来源:四川增材制造技术协会 浏览次数:
附件:
标准编制意见征求反馈表
分享到:
四川省科学技术协会
四川省经济和信息化委员会
四川省发展和改革委员会
成都市发展和改革委员会
成都市经济和信息化委员会
彭州公共信息网
成都航空动力产业园
关于我们
合作单位
联系我们
协会简介
业务范围
组织架构
规章制度
彭州人才网
028-84560177
028-84560177
协会地址:四川省成都市彭州市致和镇护贤西二路138号38栋
微信公众号:sczc2017
E-MAIL:sczc2017@126.com
Copyright 2006 - 2026 四川增材制造技术协会(www.sczcxh.com) All Right Reserved. 工信部备案编号:
蜀ICP备18029350号-1
在线咨询
在线咨询
在线咨询